In the fashion industry, inventory management has always been the most critical and challenging issue. Traditional manual inventory counting is inefficient and error-prone, opaque supply chain information leads to a coexistence of stockouts and overstock, and the inability to share online and offline inventory results in lost sales opportunities—these problems have long plagued apparel companies. The advent of RFID technology is fundamentally changing this landscape.
This article systematically elaborates on a comprehensive RFID solution for inventory management in the fashion industry, covering technical principles, end-to-end applications, implementation key points, and tangible benefits.
Before the introduction of RFID, inventory management for apparel companies generally faced the following difficulties:
Low Inventory Efficiency: Manually scanning barcodes item by item or visually counting means that taking inventory in a Store spanning thousands of square meters often requires closing for hours, and accuracy is difficult to guarantee.
Lagging and Inaccurate Data: Traditionally, inventory data is typically delayed by 24-48 hours, failing to reflect real-time dynamics. Practices from some fast-fashion companies show that before applying RFID, inventory accuracy could only be maintained at a relatively low level.
Disconnected Supply Chain Information: Information is not shared across All stages from the factory to the distribution center to the store, making it difficult to trace incorrect or missing shipments.
The reason RFID technology can solve the above problems lies in its unique technical characteristics:
| Feature | Traditional Barcode | RFID |
|---|---|---|
| Reading Method | Manual, item-by-item, line-of-sight | Batch, automatic, non-line-of-sight |
| Reading Speed | 1-2 items per second | Over 200 items per second |
| Penetration | None | Can penetrate packaging and stacked clothing |
| Data Capacity | Limited | Can store full information like SKU, color, size |
| Durability | Easily soiled or damaged | Wear-resistant, reusable |
RFID can improve inventory efficiency in apparel warehouses by 5-10 times, making it a key technology for the digital transformation of the fashion industry.
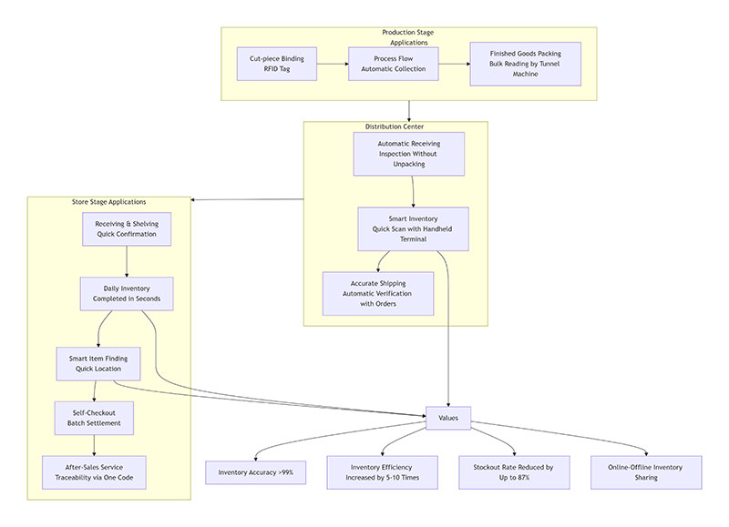
A complete RFID fashion inventory management solution should cover the entire chain from the production source to the retail terminal. The following diagram clearly illustrates the core application scenarios of RFID technology in each circulation stage of the fashion industry:

During the garment production phase, the solution begins by binding a unique RFID electronic tag to each item. Different types of tags can be selected based on the fabric material and process requirements:
Ordinary Cotton garments: Suitable for cost-effective washable tags
Leather and Down Jackets: Require reinforced, pressure-resistant tags to prevent damage during sewing
High-End Fashion: Can be embedded in the care label layer or use invisible tags to avoid affecting the design
After tag selection, the RFID tag needs to be encoded and bound with the garment's SKU, size, color, and other information to ensure unique data correspondence. This step can be completed using a desktop reader/writer for tag initialization.
During the production workflow, fixed readers are installed at key process points (such as sewing, printing, quality inspection) to automatically record the Library-borrowing-machine-touch-query-intelligent-terminal-all-in-one-machine.html target='_blank'>workstation and operator information for each工序. If a process is skipped or quality inspection fails, the system can trigger an audible and visual alarm to prevent defective products from flowing to the next stage.
When finished goods are packed, the RFID Tunnel Machine plays a crucial role. This equipment is designed for efficient bulk reading, seamlessly integrates into automated production lines, and can quickly and accurately read all RFID tags inside outbound cartons. Its specialized RFID shielding effectively isolates surrounding signal interference, ensuring precise verification of goods within the box. The RFID tunnel machines deployed by Checkpoint Systems for a certain internationally renowned Sportswear brand's factory in China enable accurate verification of product packing and shipping information, minimizing manual errors to the greatest extent.
When ready-to-wear garments with RFID tags arrive at the distribution center, the value of the solution becomes further evident:
Automatic Receiving: No need to unpack; RFID portal gates can scan all tags inside cartons in bulk, automatically generate electronic packing lists, and compare them with purchase orders. Receiving efficiency can be increased by up to 3 times.
Smart Inventory: Staff carrying handheld terminals move within the warehouse, bulk-reading all garment tags on shelves or pallets. The system instantly compares the data with book inventory and generates a list of discrepancies.
Accurate Shipping: During outbound processing, RFID portals verify again whether the items in the carton match the shipping order, ensuring "no wrong shipments, no missing items."
A collaboration case between Xerafy and a cross-regional fashion brand shows that by deploying washable RFID tags and woven labels at the factory and distribution center, the brand achieved seamless item-level traceability from production to distribution, delivering over 300,000 RFID tags every two months with the flexibility to scale with order volume.
The store is the endpoint of inventory management and the stages that directly impacts sales. The RFID solution plays multiple roles here:
When stores receive goods, they can also verify the type and quantity of incoming items without unpacking, quickly completing confirmation before shelving.
Traditional manual counting is time-consuming and labor-intensive, but RFID makes it easy. Staff carrying handheld terminals can walk through the store, bulk-reading all garment tags. The entire process takes hours instead of days. Brazilian fashion retailer Renner achieved monthly inventory counts after applying RFID, whereas previously, they could only conduct inventory once a year.
When a customer asks for a specific size of an item, staff can input the information into a handheld terminal and use signal strength to quickly locate the item's position, eliminating the need to rummage through shelves.
The RFID system can monitor inventory quantity, location, and status in real-time, helping stores quickly identify stockouts or overstock situations. This capability lays the foundation for omnichannel fulfillment—when a consumer places an order online, the system can automatically match inventory from the nearest store for shipment.
Customers simply place their garments on the sensing area of an RFID checkout device, and the system automatically identifies all items and completes the transaction, without scanning barcodes one by one. This not only improves checkout efficiency but also enhances the customer experience.
Based on the unique RFID code, the after-sales service process is also optimized. When a customer returns or exchanges an item, the system can quickly identify and verify the product's authenticity, completing the operation instantly. The RFID solution provided by SF Express for a certain high-end women's fashion brand significantly improved after-sales processing efficiency.
Successfully deploying an RFID inventory management solution requires attention to the following key aspects:
Tag selection must match the specific application scenario:
Ordinary ready-to-wear: Choose flexible RFID tags that can be sewn into the garment lining or attached to the hangtag.
Garments requiring washing: Choose specialized washable tags that can withstand over 60 industrial washes.
Garments with metal accessories: Choose special tags with anti-metal interference capabilities.
During the encoding process, it is essential to ensure that the RFID tag is accurately associated with the garment's SKU, size, color, and other information.
Depending on the warehouse and store scale, different types of reading equipment are needed:
Small warehouses/stores: Handheld terminals may suffice.
Large warehouses: Can add fixed reading portals or shelf readers.
Distribution centers: Need to deploy tunnel machines for automated bulk reading.
Connect RFID reading equipment with the Warehouse Management System (WMS) and Enterprise Resource Planning (ERP) system to achieve automatic synchronization of inventory data and discrepancy alerts. For brands with the capacity, they can develop or customize their own RFID management systems, like the internally developed RFID WMS in the Xerafy case.
For brands planning to enter international markets, attention needs to be paid to retail standards such as ARC certification. ARC is a performance and compliance standard developed by the Auburn University RFID Lab in collaboration with major retailers like Walmart and Nordstrom. Tags that obtain certification have undergone rigorous testing and meet performance benchmarks specified for global retail environments.
The value of RFID solutions has been validated by data from numerous top brands:
After applying RFID, inventory accuracy can be increased to over 99%.
Renner's inventory accuracy improved by 64%.
RFID can improve inventory counting efficiency by 5-10 times.
Renner went from one annual inventory count to monthly counts, with the entire process taking only hours.
A certain fast-fashion enterprise reduced annual inventory labor costs by 82% and accelerated the identification of slow-moving items by 5 times.
Renner's stockout rate decreased by 87%.
Order fulfillment time was shortened to 2 hours, and out-of-stock loss rate was reduced by 68%.
Store receiving efficiency increased by 3 times.
Checkout efficiency increased by 400%, reducing peak-hour queue times from 15 minutes to 3 minutes.
Production scheduling error rate dropped from 12% to within 3%.
As technology costs continue to decrease and global compliance requirements like the Digital Product Passport (DPP) advance, the application of RFID in the fashion industry will become even more widespread. Future RFID inventory management solutions will exhibit the following trends:
Deep Integration with the Internet of Things (IoT) : RFID combined with 5G and edge computing will enable more real-time data collection and analysis.
Supporting the Circular Economy: Recycling facilities can quickly sort used clothing by reading data such as material composition and washing records embedded in the chip, improving reuse rates.
Integrated anti-counterfeiting and Traceability: RFID combined with blockchain can build an immutable "digital passport" for each product, allowing consumers to verify authenticity simply by tapping their NFC-enabled phones.
For apparel companies, RFID is no longer an "optional technology" but a core infrastructure determining future competitiveness. From millimeter-level control on the production floor to second-level response at the retail terminal, RFID is reshaping every link in the fashion industry.
Contact: Adam
Phone: +86 18205991243
E-mail: sale1@rfid-life.com
Add: No.987,Innovation Park,Huli District,Xiamen,China